Assicurazione della qualità

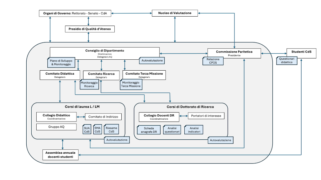
Questa pagina contiene documenti e dati al fine di permettere a tutti i portatori di interesse di potere conoscere, monitorare, valutare e partecipare alle politiche dell’assicurazione della qualità (AQ) implementate dal Dipartimento di Scienze ambientali, Informatica e Statistica, dai corsi di studio e dai corsi di Dottorato di Ricerca ad esso afferenti. Il seguente diagramma illustra inoltre in modo sintetico il sistema di governo e i principali attori dei processi di AQ del Dipartimento:

Per maggiori informazioni sullo scopo dei documenti elencati di seguito visita la sezione Assicurazione della Qualità di Ateneo, dei Dipartimenti, dei corsi di studio, dei corsi di Dottorato di Ricerca.

Per segnalazioni o informazioni scrivere a qualita.dais@unive.it oppure visitare la pagina "Segnalazioni" del portale sulla Assicurazione della Qualità di Ateneo.

Documenti e indicatori

Piani e regolamenti

Piano di sviluppo e relativo monitoraggio annuale

Documenti programmatici

Piano di incentivazione della ricerca

Piano di incentivazione della Terza missione

Piano di acquisizione del personale

Regolamenti di Dipartimento

Indicatori


Altri documenti e verbali collegati ai processi di Assicurazione della Qualità

Al seguente link si accede ai documenti relativi al Comitato per la didattica, alla Commissione Paritetica Docenti-Studenti, al Comitato di indirizzo, alle Relazioni di monitoraggio della ricerca e della terza missione del Dipartimento, alle Audizioni del Nucleo di Valutazione e del Presidio della Qualità, non presenti in area pubblica. Si accede, inoltre, ai documenti relativi al Dottorato di Ricerca.
Per accedere alla cartella è necessario autenticarsi con il proprio account istituzionale @unive.it o @stud.unive.it.

I documenti di Assicurazione della qualità inerenti al Dipartimento sono inoltre consultabili all'interno del Sistema Integrato per l'Assicurazione della Qualità (SIAQ).
Per accedere al Sistema Integrato per l’Assicurazione della Qualità è necessario autenticarsi con il proprio account istituzionale @unive.it o @stud.unive.it.